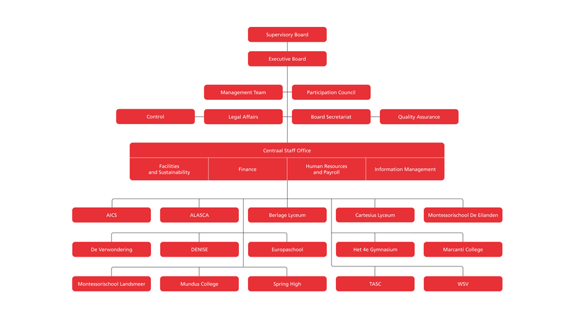
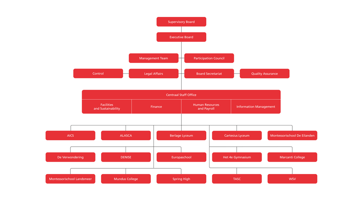
Organization

  

Supervisory Board

The Supervisory Board oversees from a distance. The Board supervises the realization of the goals, policy and general course of affairs of Esprit Schools.

Executive Board

The Executive Board is the authority of Esprit Schools and holds ultimate responsibility. The Supervisory Board provides remote oversight.

Management Team

The school directors together form the management team. The management team is an important consultative and advisory body for the Executive Board.

Board Secretariat

The Executive Board is supported by the Executive Secretariat.

Quality Assurance

The Quality Assurance department focuses on monitoring, improving and safeguarding the quality of education.

Legal affairs

The in-house lawyer advises the Executive Board, the directors of the various Esprit schools and departments at the Central Office.

Participation Council

Every Esprit school has a Participation Council. In addition, Esprit Schools has two joint Participation Councils. One for primary and one for secondary.

Control

The Control department is involved in, among other things, advising the Executive Board, the Supervisory Board and the school directors, drawing up and monitoring financial policy, strategic and tactical advice and policy development in the field of Control and Management Information.

Central staff office

The Central staff office provides support services for the primary process and consists of the following departments:

  • Facilities and Sustainability
  • Finance and payroll
  • Human resources
  • Information management

Schools

Click below for an overview of all Esprit Scholen schools.

This website uses cookies

Esprit Schools takes your privacy very seriously, which is why espritscholen.nl only uses functional cookies to ensure that the website functions properly. The website does not use tracking cookies. Where it is necessary to use third-party functionality, a privacy-friendly solution is chosen as much as possible.