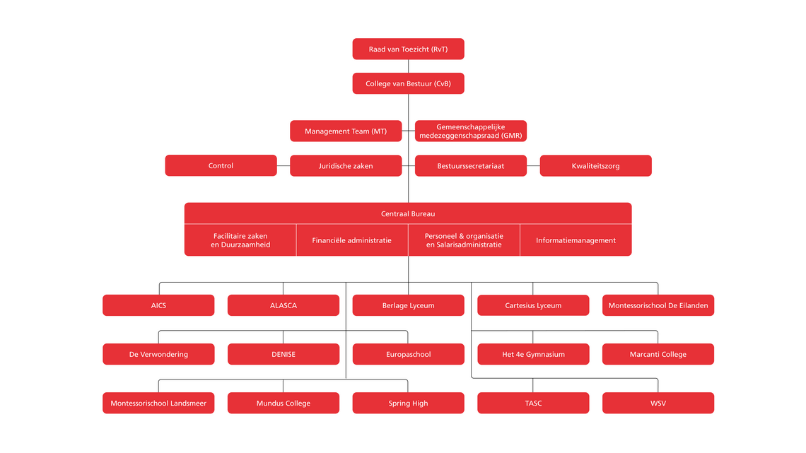
Raad van Toezicht
De Raad van Toezicht houdt toezicht op afstand. De Raad houdt toezicht op het realiseren van de doelen, het beleid en de algemene gang van zaken van Esprit Scholen.
College van Bestuur
Het College van Bestuur is het bevoegd gezag van Esprit Scholen en is eindverantwoordelijk. De Raad van Toezicht houdt toezicht op afstand.
Managementteam
De schooldirecteuren vormen samen het managementteam. Het managementteam is een belangrijk overleg- en adviesorgaan voor het College van Bestuur.
Bestuurssecretariaat
Het College van Bestuur wordt ondersteund door het bestuurssecretariaat.
Kwaliteitszorg
De afdeling kwaliteitszorg richt zich op het bewaken, verbeteren en borgen van de onderwijskwaliteit.
Juridische zaken
De bedrijfsjurist adviseert het College van Bestuur, de directeuren van de verschillende Esprit scholen en afdelingen op het Centraal Bureau.
Medezeggenschap
Elke Esprit school heeft een medezeggenschapsraad. Daarnaast heeft Esprit Scholen twee gemeenschappelijke medezeggenschapsraden (GMR). Eén voor PO en één voor VO.
Control
De afdeling Control houdt zicht bezig met onder andere het adviseren van het CvB, RvT en de schooldirecteuren, het maken en bewaken van financieel beleid, strategische en tactische advisering en beleidsontwikkeling op het terrein van Control en Managementinformatie.
Centraal bureau
Het Centraal Bureau levert ondersteunende diensten voor het primaire proces en bestaat uit de afdelingen:
- Facilitaire Zaken en Duurzaamheid
- Financiën en salarisadministratie
- Personeel en organisatie
- Informatiemanagement
